ここから本文です。
令和8年2月20日(金曜日)取手ウェルネスプラザにて消費生活展2025セミナー「食品ロスを減らす!冷蔵庫収納と食品保存」を開催しました。当日は約160名のかたにご参加いただきました。講師の島本美由紀氏には一般的な家庭の冷蔵庫でやりがちな収納例を写真で解説いただきました。食材や調味料の買いすぎを防ぐ方法としては、冷蔵庫を整理するだけでなく「見える化」することだそうです。また、すぐ使わずに腐らせてしまう野菜を長持ちさせる保存方法や余りがちな調味料を使った簡単なレシピについても紹介いただきました。当日セミナーに出席された参加者は意外な保存方法に関心されている様子でした。

セミナーの様子
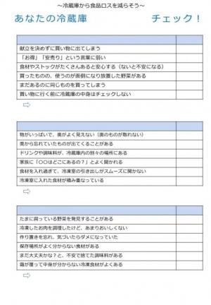
講師の島本氏より提供いただきました冷蔵庫の食品ロスチェックシートを掲載します。
ぜひご自宅の冷蔵庫の中を見て食品ロス対策にご活用ください。

「あなたの冷蔵庫 食品ロス度チェック!」(PDF:546KB)(別ウィンドウで開きます)

島本 美由紀(しまもと みゆき)氏
「ひと目でわかる!冷蔵庫で保存・作りおき事典」(講談社)
「ひと目でわかる!食品保存事典」(講談社)
「もっと野菜を!生のままベジ冷凍」(小学館)他多数
NHK「あさイチ」「ひるまえほっと」「かんたんごはん」
日本テレビ「ZIP!」「ヒルナンデス」他多数

消費生活展2025ポスター(PDF:759KB)(別ウィンドウで開きます)
取手市消費生活展実行委員会
PDFファイルなどは音声読み上げソフト等で正しく読み上げられない場合があります。必要に応じてお電話等で個別に対応させていただきますのでご連絡ください。
PDF形式のファイルをご覧いただく場合には、Adobe Acrobat Readerが必要です。Adobe Acrobat Readerをお持ちでない方は、バナーのリンク先から無料ダウンロードしてください。